【
安防展覽網 政策法規】工業和信息化部近日印發了《“十四五”工業綠色發展規劃》(工信部規〔2021〕178号,以下簡稱《規劃》)。《規劃》指出,“十四五”時期,是我國應對氣候變化、實現碳達峰目标的關鍵期和窗口期,也是工業實現綠色低碳轉型的關鍵五年。面對新形勢、新任務、新要求,要提高政治站位,迎難而上,攻堅克難,堅定不移走生态優先、綠色低碳的高質量發展道路。
“十四五”工業綠色發展規劃
一、面臨形勢
(一)發展基礎
“十三五”以來,工業領域以傳統行業綠色化改造為重點,以綠色科技創新為支撐,以法規标準制度建設為保障,大力實施綠色制造工程,工業綠色發展取得明顯成效。
産業結構不斷優化。初步建立落後産能退出長效機制,鋼鐵行業提前完成1.5億噸去産能目标,電解鋁、水泥行業落後産能已基本退出。高技術制造業、裝備制造業增加值占規模以上工業增加值比重分别達到15.1%、33.7%,分别提高了3.3和1.9個百分點。
能源資源利用效率顯著提升。規模以上工業單位增加值能耗降低約16%,單位工業增加值用水量降低約40%。重點大中型企業噸鋼綜合能耗水耗、原鋁綜合交流電耗等已達到世界先進水平。2020年,十種主要品種再生資源回收利用量達到3.8億噸,工業固廢綜合利用量約20億噸。
清潔生産水平明顯提高。燃煤機組全面完成超低排放改造,6.2億噸粗鋼産能開展超低排放改造。重點行業主要污染物排放強度降低20%以上。
綠色低碳産業初具規模。截至2020年底,我國節能環保産業産值約7.5萬億元。新能源汽車累計推廣量超過550萬輛,連續多年位居全球第一。太陽能電池組件在全球市場份額占比達71%。
綠色制造體系基本構建。研究制定468項節能與綠色發展行業标準,建設2121家綠色工廠、171家綠色工業園區、189家綠色供應鍊企業,推廣近2萬種綠色産品,綠色制造體系建設已成為綠色轉型的重要支撐。
(二)發展環境
我國力争2030年前實現碳達峰、2060年前實現碳中和,是以習近平同志為核心的黨中央經過深思熟慮作出的重大戰略決策。“十四五”時期,是我國應對氣候變化、實現碳達峰目标的關鍵期和窗口期,也是工業實現綠色低碳轉型的關鍵五年。
當前,我國仍處于工業化、城鎮化深入發展的曆史階段,傳統行業所占比重依然較高,戰略性新興産業、高技術産業尚未成為經濟增長的主導力量,能源結構偏煤、能源效率偏低的狀況沒有得到根本性改變,重點區域、重點行業污染問題沒有得到根本解決,資源環境約束加劇,碳達峰、碳中和時間窗口偏緊,技術儲備不足,推動工業綠色低碳轉型任務艱巨。同時,綠色低碳發展是當今時代科技革命和産業變革的方向,綠色經濟已成為全球産業競争重點。一些發達經濟體正在謀劃或推行碳邊境調節機制等綠色貿易制度,提高技術要求,實施優惠貸款、補貼關稅等鼓勵政策,對經貿合作和産業競争提出新的挑戰,增加了我國綠色低碳轉型的成本和難度。
面對新形勢、新任務、新要求,要提高政治站位,迎難而上,攻堅克難,堅定不移走生态優先、綠色低碳的高質量發展道路。
二、總體思路
(一)指導思想
以習近平新時代中國特色社會主義思想為指導,全面貫徹黨的十九大和十九屆二中、三中、四中、五中、六中全會精神,深入貫徹習近平生态文明思想,立足新發展階段,完整、準确、全面貫徹新發展理念,構建新發展格局,落實制造強國、網絡強國戰略,以推動高質量發展為主題,以供給側結構性改革為主線,以碳達峰碳中和目标為引領,以減污降碳協同增效為總抓手,統籌發展與綠色低碳轉型,深入實施綠色制造,加快産業結構優化升級,大力推進工業節能降碳,全面提高資源利用效率,積極推行清潔生産改造,提升綠色低碳技術、綠色産品、服務供給能力,構金年会業綠色低碳轉型與工業賦能綠色發展相互促進、深度融合的現代化産業格局,支撐碳達峰碳中和目标任務如期實現。
(二)基本原則
目标導向。堅持把推動碳達峰碳中和目标如期實現作為産業結構調整、促進工業全面綠色低碳轉型的總體導向,全面統領減污降碳和能源資源高效利用。
效率優先。堅持把提高能源資源利用效率放在首位,推進能源資源科學配置、高效利用,優化生産流程和工藝,提高單位能源資源産出效率,促進節能降耗、提質增效。
創新驅動。堅持把創新作為第一驅動力,強化科技創新和制度創新,優化創新體系,激發創新活力,加快綠色低碳科技革命,培育壯大工業綠色發展新動能。
市場主導。堅持有效市場和有為政府相結合,發揮企業主體作用,發揮市場機制配置資源的決定性作用,以高質量的綠色供給激發綠色新需求,引導綠色新消費。
系統推進。堅持把綠色低碳發展作為一項多維、立體、系統工程,統籌工業經濟增長和低碳轉型、綠色生産和綠色消費的關系,協同推進各行業、各地區綠色發展。
(三)主要目标
到2025年,工業産業結構、生産方式綠色低碳轉型取得顯著成效,綠色低碳技術裝備廣泛應用,能源資源利用效率大幅提高,綠色制造水平全面提升,為2030年工業領域碳達峰奠定堅實基礎。
碳排放強度持續下降。單位工業增加值二氧化碳排放降低18%,鋼鐵、合金金屬、建材等重點行業碳排放總量控制取得階段性成果。
污染物排放強度顯著下降。有害物質源頭管控能力持續加強,清潔生産水平顯著提高,重點行業主要污染物排放強度降低10%。
能源效率穩步提升。規模以上工業單位增加值能耗降低13.5%,粗鋼、水泥、乙烯等重點工業産品單耗達到世界先進水平。
資源利用水平明顯提高。重點行業資源産出率持續提升,大宗工業固廢綜合利用率達到57%,主要再生資源回收利用量達到4.8億噸。單位工業增加值用水量降低16%。
綠色制造體系日趨完善。重點行業和重點區域綠色制造體系基本建成,完善工業綠色低碳标準體系,推廣萬種綠色産品,綠色環保産業産值達到11萬億元。布局建設一批标準、技術公共服務平台。
三、主要任務
(一)實施工業領域碳達峰行動
加強工業領域碳達峰頂層設計,提出工業整體和重點行業碳達峰路線圖、時間表,明确實施路徑,推進各行業落實碳達峰目标任務、實行梯次達峰。
制定工業碳達峰路線圖。深入落實《2030年前碳達峰行動方案》,制定工業領域和鋼鐵、石化化工、合金金屬、建材等重點行業碳達峰實施方案,統籌謀劃碳達峰路線圖和時間表。強化标準、統計、核算和信息系統建設,提升降碳基礎能力。結合不同行業技術現狀和發展趨勢,力争有條件的行業率先實現碳達峰。
明确工業降碳實施路徑。基于流程型、離散型制造的不同特點,明确鋼鐵、石化化工、合金金屬、建材等行業的主要碳排放生産工序或子行業,提出降碳和碳達峰實施路徑。推動煤炭等化石能源清潔高效利用,提高可再生能源應用比重。加快氫能技術創新和基礎設施建設,推動氫能多元利用。支持企業實施燃料替代,加快推進工業煤改電、煤改氣。對以煤、石油焦、渣油、重油等為燃料的鍋爐和工業窯爐,采用清潔低碳能源替代。通過流程降碳、工藝降碳、原料替代,實現生産過程降碳。發展綠色低碳材料,推動産品全生命周期減碳。探索低成本二氧化碳捕集、資源化轉化利用、封存等主動降碳路徑。
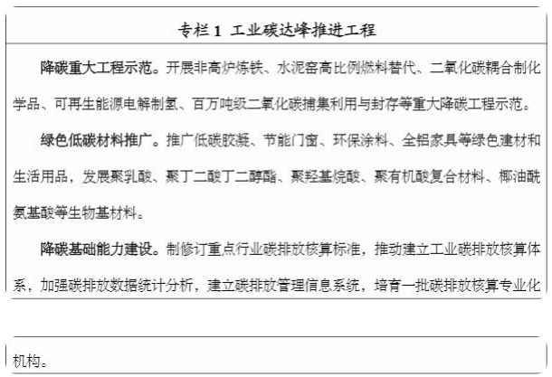
開展降碳重大工程示範。發揮中央企業、大型企業集團示範引領作用,在主要碳排放行業以及綠色氫能與可再生能源應用、新型儲能、碳捕集利用與封存等領域,實施一批降碳效果突出、帶動性強的重大工程。推動低碳工藝革新,實施降碳升級改造,支持取得突破的低碳零碳負碳關鍵技術開展産業化示範應用,形成一批可複制、可推廣的技術和經驗。
加強非二氧化碳溫室氣體管控。有序開展對氧化亞氮、氫氟碳化物、全氟化碳、六氟化硫等其他溫室氣體排放的管控。落實《〈蒙特利爾議定書〉基加利修正案》,啟動聚氨酯泡沫、擠出基苯乙烯泡沫、工商制冷空調等重點領域含氫氯氟烴淘汰管理計劃,加強生産線改造、替代技術研究和替代路線選擇,推動含氫氯氟烴削減。

(二)推進産業結構高端化轉型
加快推進産業結構調整,堅決遏制“兩高”項目盲目發展,依法依規推動落後産能退出,發展戰略性新興産業、高技術産業,持續優化重點區域、流域産業布局,全面推進産業綠色低碳轉型。
推動傳統行業綠色低碳發展。加快鋼鐵、合金金屬、石化化工、建材、紡織、輕工、機械等行業實施綠色化升級改造,推進城鎮人口密集區危險化學品生産企業搬遷改造。落實能耗“雙控”目标和碳排放強度控制要求,推動重化工業減量化、集約化、綠色化發展。對于市場已飽和的“兩高”項目,主要産品設計能效水平要對标行業能耗限額先進值或國際先進水平。嚴格執行鋼鐵、水泥、平闆玻璃、電解鋁等行業産能置換政策,嚴控尿素、磷铵、電石、燒堿、黃磷等行業新增産能,新建項目應實施産能等量或減量置換。強化環保、能耗、水耗等要素約束,依法依規推動落後産能退出。
壯大綠色環保戰略性新興産業。着力打造能源資源消耗低、環境污染少、附加值高、市場需求旺盛的産業發展新引擎,加快發展新能源、新材料、新能源汽車、綠色智能船舶、綠色環保、高端裝備、能源電子等戰略性新興産業,帶動整個經濟社會的綠色低碳發展。推動綠色制造領域戰略性新興産業融合化、集群化、生态化發展,做大做強一批龍頭骨幹企業,培育一批專精特新“小巨人”企業和制造業單項冠軍企業。
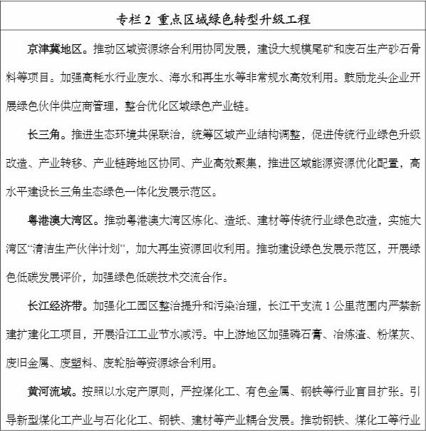
優化重點區域綠色低碳布局。在嚴格保護生态環境前提下,提升能源資源富集地區能源資源的綠色供給能力,推動重點開發地區提高新能源利用比重和資源循環利用水平,引導生态脆弱地區發展與資源環境相适宜的特色産業和生态産業,鼓勵生态産品資源豐富地區實現生态優勢向産業優勢轉化。加快打造以京津冀、長三角、粵港澳大灣區等區域為重點的綠色低碳發展高地,積極推動長江經濟帶成為我國生态優先綠色發展主戰場,紮實推進黃河流域生态保護和高質量發展。


(三)加快能源消費低碳化轉型
着力提高能源利用效率,構建清潔高效低碳的工業用能結構,将節能降碳增效作為控制工業領域二氧化碳排放的關鍵措施,持續提升能源消費低碳化水平。
提升新能源消費比重。鼓勵氫能、生物燃料、垃圾衍生燃料等替代能源在鋼鐵、水泥、化工等行業的應用。嚴格控制鋼鐵、煤化工、水泥等主要用煤行業煤炭消費,鼓勵有條件地區新建、改擴建項目實行用煤減量替代。提升工業終端用能電氣化水平,在具備條件的行業和地區加快推廣應用電窯爐、電鍋爐、電動力設備。鼓勵工廠、園區開展工業綠色低碳微電網建設,發展屋頂光伏、分散式風電、多元儲能、高效熱泵等,推進多能高效互補利用。
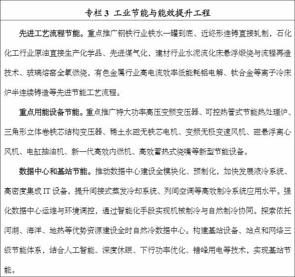
提高能源利用效率。加快重點用能行業的節能技術裝備創新和應用,持續推進典型流程工業能量系統優化。推動工業窯爐、鍋爐、電機、泵、風機、壓縮機等重點用能設備系統的節能改造。加強高溫散料與液态熔渣餘熱、含塵廢氣餘熱、低品位餘能等的回收利用,對重點工藝流程、用能設備實施信息化數字化改造升級。鼓勵企業、園區建設能源綜合管理系統,實現能效優化調控。積極推進網絡和通信等新型基礎設施綠色升級,降低數據中心、移動基站功耗。
完善能源管理和服務機制。加快節能标準更新,強化新建項目能源評估審查。依據節能法律法規和強制性節能标準,定期對各類項目特别是“兩高”項目進行監督檢查。規範節能監察執法、創新監察方式、強化結果應用,探索開展跨地區節能監察,實現重點用能行業企業、重點用能設備節能監察全覆蓋。強化以電為核心的能源需求側管理,引導企業提高用能效率和需求響應能力。開展節能診斷,為企業節能管理提供服務。

(四)促進資源利用循環化轉型
堅持總量控制、科學配置、全面節約、循環利用原則,強化資源在生産過程的高效利用,削減工業固廢、廢水産生量,加強工業資源綜合利用,促進生産與生活系統綠色循環鍊接,大幅提高資源利用效率。
推進原生資源高效化協同利用。統籌國際國内兩大資源來源,加強資源跨區域跨産業優化配置,全面合理開發鐵礦石、磷礦石、合金金屬等礦産資源,加強釩钛磁鐵礦中釩钛資源、磷礦石中氟資源等共伴生礦産資源的開發。加強鋼鐵、合金金屬、建材、化工企業間原材料供需結構匹配,促進有效、協同供給,強化企業、園區、産業集群之間的循環鍊接,提高資源利用水平。
推進再生資源高值化循環利用。培育廢鋼鐵、廢合金金屬、廢塑料、廢舊輪胎、廢紙、廢棄電器電子産品、廢舊動力電池、廢油、廢舊紡織品等主要再生資源循環利用龍頭骨幹企業,推動資源要素向優勢企業集聚,依托優勢企業技術裝備,推動再生資源高值化利用。統籌用好國内國際兩種資源,依托互聯網、區塊鍊、大數據等信息化技術,構建國内國際雙軌、線上線下并行的再生資源供應鍊。鼓勵建設再生資源高值化利用産業園區,推動企業聚集化、資源循環化、産業高端化發展。統籌布局退役光伏、風力發電裝置、海洋工程裝備等新興固廢綜合利用。積極推廣再制造産品,大力發展高端智能再制造。
推進工業固廢規模化綜合利用。推進尾礦、粉煤灰、煤矸石、冶煉渣、工業副産石膏、赤泥、化工渣等大宗工業固廢規模化綜合利用。推動鋼鐵窯爐、水泥窯、化工裝置等協同處置固廢。以工業資源綜合利用基地為依托,在固廢集中産生區、煤炭主産區、基礎原材料産業集聚區探索建立基于區域特點的工業固廢綜合利用産業發展模式。鼓勵有條件的園區和企業加強資源耦合和循環利用,創建“無廢園區”和“無廢企業”。實施工業固體廢物資源綜合利用評價,通過以評促用,推動有條件的地區率先實現新增工業固廢能用盡用、存量工業固廢有序減少。



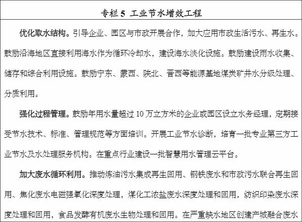
推進水資源節約利用。按照以水定産的原則,加強對高耗水行業的定額管理,開展水效對标達标。推進企業、園區用水系統集成優化,實現串聯用水、分質用水、一水多用和梯級利用。鼓勵重點行業加大對市政污水及再生水、海水、雨水、礦井水等非常規水的利用,減少新水取用量。推動企業建立完善節水管理制度,建立智慧用水管理平台,實現水資源高效利用。開展工業廢水循環利用試點示範,引導重點行業、重點地區加強工業廢水處理後回用。


(五)推動生産過程清潔化轉型
強化源頭減量、過程控制和末端高效治理相結合的系統減污理念,大力推行綠色設計,引領增量企業高起點打造更清潔的生産方式,推動存量企業持續實施清潔生産技術改造,引導企業主動提升清潔生産水平。
健全綠色設計推行機制。強化全生命周期理念,全方位全過程推行工業産品綠色設計。在生态環境影響大、産品涉及面廣、産業關聯度高的行業,創建綠色設計示範企業,探索行業綠色設計路徑,帶動産業鍊、供應鍊綠色協同提升。構建基于大數據和雲計算等技術的綠色設計平台,強化綠色設計與綠色制造協同關鍵技術供給,加大綠色設計應用。聚焦綠色屬性突出、消費量大的工業産品,制定綠色設計評價标準,完善标準采信機制。引導企業采取自我聲明或自願認證的方式,開展綠色設計評價。
減少有害物質源頭使用。嚴格落實電器電子、汽車、船舶等産品有害物質限制使用管控要求,減少鉛、汞、镉、六價鉻、多溴聯苯、多溴二苯醚等使用。研究制定道路機動車輛有害物質限制使用管理辦法,更新電器電子産品管控範圍的目錄,制修訂電器電子、汽車産品有害物質含量限值強制性标準,編制船舶有害物質清單及檢驗指南,持續推進有害物質管控要求與國際接軌。強化強制性标準約束作用,大力推廣低(無)揮發性有機物含量的塗料、油墨、膠黏劑、清洗劑等産品。推動建立部門聯動的監管機制,建立覆蓋産業鍊上下遊的有害物質數據庫,充分發揮電商平台作用,創新開展大數據監管。
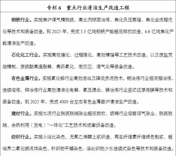
削減生産過程污染排放。針對重點行業、重點污染物排放量大的工藝環節,研發推廣過程減污工藝和設備,開展應用示範。聚焦京津冀及周邊地區、汾渭平原、長三角地區等重點區域,加大氮氧化物、揮發性有機物排放重點行業清潔生産改造力度,實現細顆粒物(PM2.5)和臭氧協同控制。聚焦長江、黃河等重點流域以及涉重金屬行業集聚區,實施清潔生産水平提升工程,削減化學需氧量、氨氮、重金屬等污染物排放。嚴格履行國際環境公約和有關标準要求,推動重點行業減少持久性有機污染物、有毒有害化學物質等新污染物産生和排放。制定限期淘汰産生嚴重環境污染的工業固體廢物的落後生産工藝設備名錄。
升級改造末端治理設施。在重點行業推廣先進适用環保治理裝備,推動形成穩定、高效的治理能力。在大氣污染防治領域,聚焦煙氣排放量大、成分複雜、治理難度大的重點行業,開展多污染物協同治理應用示範。深入推進鋼鐵行業超低排放改造,穩步實施水泥、焦化等行業超低排放改造。加快推進有機廢氣(VOCs)回收和處理,鼓勵選取低耗高效組合工藝進行治理。在水污染防治重點領域,聚焦涉重金屬、高鹽、高有機物等高難度廢水,開展深度高效治理應用示範,逐步提升印染、造紙、化學原料藥、煤化工、合金金屬等行業廢水治理水平。


(六)引導産品供給綠色化轉型
增加綠色低碳産品、綠色環保裝備供給,引導綠色消費,創造新需求,培育新模式,構建綠色增長新引擎,為經濟社會各領域綠色低碳轉型提供堅實保障。
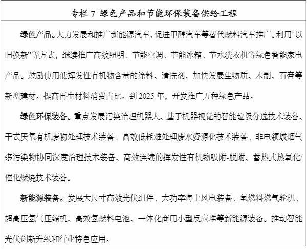
加大綠色低碳産品供給。構金年会業領域從基礎原材料到終端消費品全鍊條的綠色産品供給體系,鼓勵企業運用綠色設計方法與工具,開發推廣一批高性能、高質量、輕量化、低碳環保産品。打造綠色消費場景,擴大新能源汽車、光伏光熱産品、綠色消費類電器電子産品、綠色建材等消費。倡導綠色生活方式,繼續推廣節能、節水、高效、安全的綠色
智能家電産品。推動電商平台設立綠色低碳産品銷售專區,建立銷售激勵約束機制,支持綠色積分等“消費即生産”新業态。
大力發展綠色環保裝備。研發和推廣應用高效加熱、節能動力、餘熱餘壓回收利用等工業節能裝備,低能耗、模塊化、智能化污水、煙氣、固廢處理等工業環保裝備,源頭分類、過程管控、末端治理等工藝技術裝備。加快農作物稭稈、畜禽糞污等生物質供氣、供電及農膜污染治理等農村節能環保裝備推廣應用。發展新型牆體材料一體化成型、銅鋁廢碎料等工業固廢智能化破碎分選及綜合利用成套裝備,退役動力電池智能化拆解及高值化回收利用裝備。發展工程機械、重型機床、内燃機等再制造裝備。
創新綠色服務供給模式。打造一批重點行業碳達峰碳中和公共服務平台,面向企業、園區提供低碳規劃和低碳方案設計、低碳技術驗證和碳排放、碳足迹核算等服務。建立重點工業産品碳排放基礎數據庫,完善碳排放數據計量、收集、監視、分析體系。推廣合同能源管理、合同節水管理、環境污染第三方治理等服務模式。積極培育綠色制造系統解決方案、第三方評價、城市環境服務等專業化綠色服務機構,提供綠色診斷、研發設計、集成應用、運營管理、評價認證、培訓等服務,積極參與綠色服務國際标準體系和服務貿易規則制定。

(七)加速生産方式數字化轉型
以數字化轉型驅動生産方式變革,采用工業互聯網、大數據、5G等新一代信息技術提升能源、資源、環境管理水平,深化生産制造過程的數字化應用,賦能綠色制造。
建立綠色低碳基礎數據平台。加快制定涵蓋能源、資源、碳排放、污染物排放等數據信息的綠色低碳基礎數據标準。分行業建立産品全生命周期綠色低碳基礎數據平台,統籌綠色低碳基礎數據和工業大數據資源,建立數據共享機制,推動數據彙聚、共享和應用。基于平台數據,開展碳足迹、水足迹、環境影響分析評價。
推動數字化智能化綠色化融合發展。深化産品研發設計、生産制造、應用服役、回收利用等環節的數字化應用,加快人工智能、
物聯網、雲計算、數字孿生、區塊鍊等信息技術在綠色制造領域的應用,提高綠色轉型發展效率和效益。推動制造過程的關鍵工藝裝備智能感知和控制系統、過程多目标優化、經營決策優化等,實現生産過程物質流、能量流等信息采集監控、智能分析和精細管理。打造面向産品全生命周期的數字孿生系統,以數據為驅動提升行業綠色低碳技術創新、綠色制造和運維服務水平。推進綠色技術軟件化封裝,推動成熟綠色制造技術的創新應用。
實施“工業互聯網+綠色制造”。鼓勵企業、園區開展能源資源信息化管控、污染物排放在線監視、地下管網漏水檢測等系統建設,實現動态監視、精準控制和優化管理。加強對再生資源全生命周期數據的智能化采集、管理與應用。推動主要用能設備、工序等數字化改造和上雲用雲。支持采用物聯網、大數據等信息化手段開展信息采集、數據分析、流向監視、财務管理,推廣“工業互聯網+再生資源回收利用”新模式。
(八)構建綠色低碳技術體系
推動新技術快速大規模應用和疊代升級,抓緊部署前沿技20術研究,完善産業技術創新體系,強化科技創新對工業綠色低碳轉型的支撐作用。
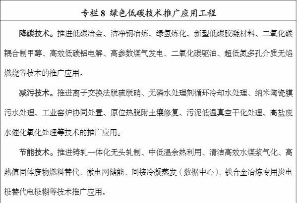
加快關鍵共性技術攻關突破。針對基礎元器件和零部件、基礎工藝、關鍵基礎材料等實施一批節能減碳研究項目。集中優勢資源開展減碳零碳負碳技術、碳捕集利用與封存技術、零碳工業流程再造技術、複雜難用固廢無害化利用技術、新型節能及新能源材料技術、高效儲能材料技術等關鍵核心技術攻關,形成一批原創性科技成果。開展化石能源清潔高效利用技術、再生資源分質分級利用技術、高端智能裝備再制造技術、高效節能環保裝備技術等共性技術研發,強化綠色低碳技術供給。
加強産業基礎研究和前沿技術布局。加強基礎理論、基礎方法、前沿颠覆性技術布局,推進碳中和、二氧化碳移除與低成本利用等前沿綠色低碳技術研究。開展智能光伏、鈣钛礦太陽能電池、綠氫開發利用、一氧化碳發酵制酒精、二氧化碳負排放技術以及臭氧污染、持久性有機污染物、微塑料、遊離态污染物等新型污染物治理技術裝備基礎研究,穩步推進團聚、微波除塵等技術集成創新。
加大先進适用技術推廣應用。定期編制發布低碳、節能、節水、清潔生産和資源綜合利用等綠色技術、裝備、産品目錄,遴選一批水平先進、經濟性好、推廣潛力大、市場亟需的工藝裝備技術,鼓勵企業加強設備更新和新産品規模。


激發各類市場主體創新活力。以市場為導向,鼓勵綠色低碳技術研發,實施綠色技術創新攻關行動,在綠色低碳領域培育建設一批制造業創新中心、産業創新中心、工程研究中心、技術創新中心等創新平台,着力解決跨行業、跨領域關鍵共性技術問題。強化企業創新主體地位,支持企業整合科研院所、高校、産業園區等力量建立市場化運行的綠色技術創新聯合體。加速科技成果轉化,支持建立綠色技術創新項目孵化器、創新創業基地。加快綠色低碳技術工程化産業化突破,發揮大企業支撐引領作用,培育制造業綠色競争新優勢。支持創新型中小微企業成長為創新重要發源地。
(九)完善綠色制造支撐體系
健全綠色低碳标準體系,完善綠色評價和公共服務體系,強化綠色服務保障,構建完整貫通的綠色供應鍊,全面提升綠色發展基礎能力。
健全綠色低碳标準體系。立足産業結構調整、綠色低碳技術發展需求,完善綠色産品、綠色工廠、綠色工業園區和綠色供應鍊評價标準體系,制修訂一批低碳、節能、節水、資源綜合利用等重點領域标準及關鍵工藝技術裝備标準。鼓勵制定高于現行标準的地方标準、團體标準和企業标準。強化先進适用标準的貫徹落實,擴大标準有效供給。推動建立綠色低碳标準采信機制,推進重點标準技術水平評價和實施效果評估,暢通疊代優化渠道。推進綠色設計、産品碳足迹、綠色制造、新能源、新能源汽車等重點領域标準國際化工作。
打造綠色公共服務平台。優化自我評價、社會評價與政府引導相結合的綠色制造評價機制,強化對社會評價機構的監督管理。培育一批綠色制造服務供應商,提供産品綠色設計與制造一體化、工廠數字化綠色提升、服務其他産業綠色化等系統解決方案。完善綠色制造公共服務平台,創新服務模式,面向重點領域提供咨詢、檢測、評估、認定、審計、培訓等一攬子服務。
強化綠色制造标杆引領。圍繞重點行業和重要領域,持續推進綠色産品、綠色工廠、綠色工業園區和綠色供應鍊管理企業建設,遴選發布綠色制造名單。鼓勵地方、行業創建本區域、本行業的綠色制造标杆企業名單。實施對綠色制造名單的動态化管理,探索開展綠色認證和星級評價,強化效果評估,建立有進有出的動态調整機制。将環境信息強制性披露納入綠色制造評價體系,鼓勵綠色制造企業編制綠色低碳發展年度報告。
貫通綠色供應鍊管理。鼓勵工業企業開展綠色制造承諾機制,倡導供應商生産綠色産品,創建綠色工廠,打造綠色制造工藝、推行綠色包裝、開展綠色運輸、做好廢棄産品回收處理,形成綠色供應鍊。推動綠色産業鍊與綠色供應鍊協同發展,鼓勵汽車、家電、機械等生産企業構建數據支撐、網絡共享、智能協作的綠色供應鍊管理體系,提升資源利用效率及供應鍊綠色化水平。
打造綠色低碳人才隊伍。推進相關專業學科與産業學院建設,強化專業型和跨領域複合型人才培養。充分發揮企業、科研機構、高校、行業協會、培訓機構等各方作用,建立完善多層次人才合作培養模式。依托各類引知引智計劃,構築集聚國内外科技領軍人才和創新團隊的綠色低碳科研創新高地。建立多元化人才評價和激勵機制。推動國家人才發展重大項目對綠色低碳人才隊伍建設支持。
完善綠色政策和市場機制。建立與綠色低碳發展相适應的投融資政策,嚴格控制“兩高”項目投資,加大對節能環保、新能源、碳捕集利用與封存等的投融資支持力度。發揮國家産融合作平台作用,建設工業綠色發展項目庫,推動綠色金融産品服務創新。推動運用定向降準、專項再貸款、抵押補充貸款等政策工具,引導金融機構擴大綠色信貸投放。健全政府綠色采購政策,加大綠色低碳産品采購力度。進一步完善懲罰性電價、差别電價、差别水價等政策。推進全國碳排放權和全國用能權交易市場建設,加強碳排放權和用能權交易的統籌銜接。
四、保障措施
(一)加強規劃組織實施
強化部際、部省、央地間協同合作,建立責任明确、協調有序、監管有力的工作體系。加強溝通協調,強化跨部門、跨區域協作,各地要結合實際制定出台配套政策,落實規劃總體要求、目标和任務,打好政策“組合拳”。開展規劃實施情況的動态監視和評估,推進規劃落實。發揮行業協會、智庫、第三方機構等的橋梁紐帶作用,助力重點行業和重要領域綠色低碳發展。組織開展全國節能宣傳周、全國低碳日、中國水周等活25動,加強各類媒體、公益組織輿論引導,宣傳工業綠色發展政策法規、典型案例、先進技術。
(二)健全法律法規政策
推動修訂《節約能源法》《循環經濟促進法》《清潔生産促進法》等法律法規。貫徹落實《固體廢物污染環境防治法》,健全配套政策。制定工業節能監察、工業資源綜合利用、新能源汽車動力電池回收利用、綠色制造體系建設等管理辦法。完善節能減排約束性指标管理。建立企業綠色信用等級評定機制,加大評定結果在财政、信貸、試點示範等方面的應用。完善企業信息披露制度,促進企業更好履行節能節水、減污降碳和職工責任關懷等社會責任。
(三)加大财稅金融支持
鼓勵地方财政加大對綠色低碳産業發展、技術研發等的支持力度,創新支持方式,引導更多社會資源投入工業綠色發展項目。擴大環境保護、節能節水等企業所得稅優惠目錄範圍。開展綠色金融産品和工具創新,完善綠色金融激勵機制,有序推進綠色保險。加強産融合作,出台推動工業綠色發展的産融合作專項政策,推動完善支持工業綠色發展的綠色金融标準體系和信息披露機制,支持綠色企業上市融資和再融資,降低融資費用,研究建立綠色科創屬性判定機制。
(四)深化綠色國際合作
推動建立綠色制造國際夥伴關系,進一步拓展多邊和雙邊26合作機制建設,加強與有關國際組織在綠色制造領域的合作交流。鼓勵有條件的地方建設中外合作綠色工業園區,推動綠色技術創新成果在國内轉化落地。大力建設綠色“一帶一路”,擴大綠色貿易,共建一批綠色工廠和綠色供應鍊,加快綠色産品标準、認證、标識國際化步伐。依托重點科研院所、高校、企業,探索建立國際綠色低碳技術創新合作平台和培訓基地。鼓勵以綠色低碳技術裝備為依托進行境外工程承包和勞務輸出。